OpenStackは、オープンソースで開発されているクラウド環境構築用のソフトウェア群です。クラウドの分類のうち、いわゆるIaaSと呼ばれる仮想マシンとストレージ、ネットワークといった、一番低いレイヤーのリソースを提供するクラウド環境が構築できます。もともとAWS(Amazon Web Services)を参考に開発が始まったこともあり、AWSのようなものを自分自身の環境でプライベートに構築できると考えるとよいでしょう。
OpenStackの国内導入事例
OpenStackはIaaS環境を構築するソフトウェア群ですが、国内での導入事例を見るとIaaSクラウドサービスを提供するために使っている例と、Webサービスを提供するインフラに採用しているパターンが多いようです。いくつかの事例を挙げてみます。
GMOインターネットのVPSサービス「ConoHa」
VPS(Virtual Private Server)をサービスとして提供するシステムにOpenStackを活用している事例です。ユーザーはWebのダッシュボード画面から自分の必要な仮想サーバーを起動できます。
参考:ConoHaでのOpenStack実装に関する説明資料を公開します
Yahoo! JAPAN
Yahoo! JAPANでは、様々な自社サービスを提供するサーバーを管理するためにOpenStackを使っています。IaaS環境上で動作する複数の仮想サーバーとロードバランサーを組み合わせる取り組みなどが公開されています。
参考:Yahoo! JAPAN 仮想化への取り組み ~OpenStack with LBaaS~
GREE
GREEでは、各種サーバーリソースをリソースプールとして管理するためにOpenStackを使っています。OpenStackだけでなく、様々なOSSを組み合わせて使っていることが分かります。
参考:OpenStack Use Case at GREE(PDF)
OpenStackの導入に取り組んでいる企業は増え続けているので、今後も様々な事例が登場してくると思われます。
OpenStackの歴史とアーキテクチャ
OpenStackは2010年10月に公開された「Austin」をはじめとして、以下のようにアルファベット順におよそ半年に1回リリースされています。そして先日2014年4月17日に最新版Icehouseが公開されました。
- 2010年10月 Austin
- 2011年2月 Bexar
- 2011年4月 Cactus
- 2011年9月 Diablo
- 2012年4月 Essex
- 2012年9月 Folsom
- 2013年4月 Grizzly
- 2013年10月 Havana
- 2014年4月 Icehouse
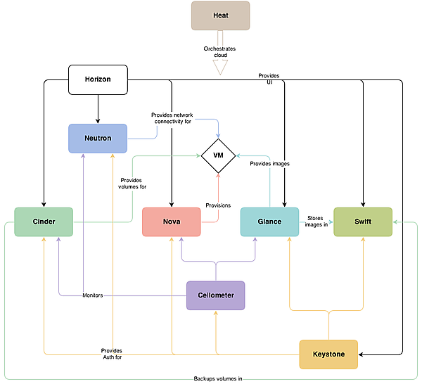
この連載では、OpenStackのコンポーネントを、Icehouseで新たに加わったものも含めて紹介し、環境構築の基本的な流れを解説します。OpenStackは複数のサービスコンポーネントで構成されており、コンポーネント間をHTTPベースのREST APIか、AMQP(Advanced Message Queuing Protocol)を使った非同期通信で接続し、分散型の協調動作を行っています。そのため、機能拡張が行いやすいという特長を持っていますが、一方でアーキテクチャや各コンポーネントの役割をきちんと理解していないと構築や運用が難しくなります。次の図はOpenStackの公式サイトにあるアーキテクチャ図です。以降、各コンポーネントについて紹介していきます。
OpenStackの中心となるNova
OpenStackは複数のコンポーネントの組み合わせで成り立っていますが、もっとも中心となるコンポーネントはNovaでしょう。Novaの基本的な役割は仮想マシンのインスタンスを起動することにあります。OpenStackは仮想マシン以外に物理マシンやLXC、Dockerなどのコンテナもサポートしていますが、一番基本となるのはやはり仮想マシンですので、特別な例外が無い限り、この連載では仮想マシンインスタンスを前提に解説します。
Novaは、ユーザーからの要求に従って、必要となる仮想マシンインスタンスを起動するための一切を取り仕切ります。仮想マシンにはゲストOSやストレージ、ネットワークなどのリソースを与える必要がありますが、以前のバージョンではNovaですべてまかなっていました。しかし、機能が拡張されるに従ってそれぞれのリソースの管理をその他のコンポーネントでまかなうようになっていきました。Novaは各種ハイパーバイザーに対応していますが、主に利用されているのはLinux上で仮想マシンを実行するLinux KVMとなります。
Novaがそのまま当てはまるわけではありませんが、主に仮想マシンインスタンスを扱うという点で、Amazon EC2に相当するコンポーネントです。
- この記事のキーワード
