「Blender」で3Dモデルをデザインして「UltraMotion3D」ライブラリで表示してみよう

はじめに
今回はプログラミング以外に少し3Dデザインにも挑戦しましょう。「Blender」で簡単に3Dギターを作ってデータを変換し、「UltraMotion3D」で読み込みます。
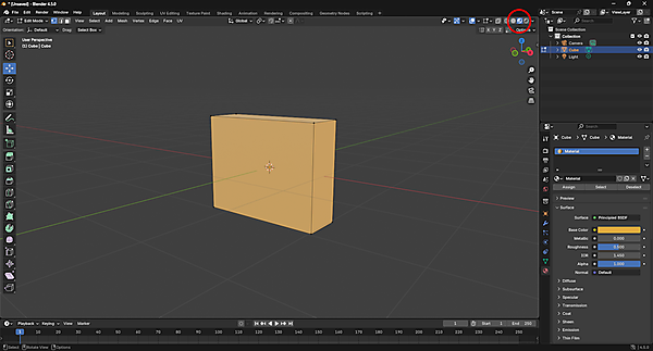
なお、3Dギターは前回までにコーディングしてきた「lib/Matrix3D.js」「lib/Model3D.js」「lib/UltraMotion3D.js」「lib/Vector3D.js」「lib/WGSL.js」「index.html」に追記して図1のように表示します。まだマテリアル色は白色のみです。
ギターを3Dデザインしてデータを作る
ギターの3Dデザインには、本連載の第1回で紹介したBlenderを使います。
まずBlenderから汎用性の高い3Dデータ形式「FBX」ファイルに書き出し、次にFBXファイルを「Vixar Vision」で読み込んでUltraMotion3Dで使える.jsファイルに書き出します。
Blenderで3Dデザインする
- Blenderを起動すると立方体が表示されているので「Viewport Shading」を「Material Preview」にします。続けて、立方体を選択した状態で「Edit Mode」にします。
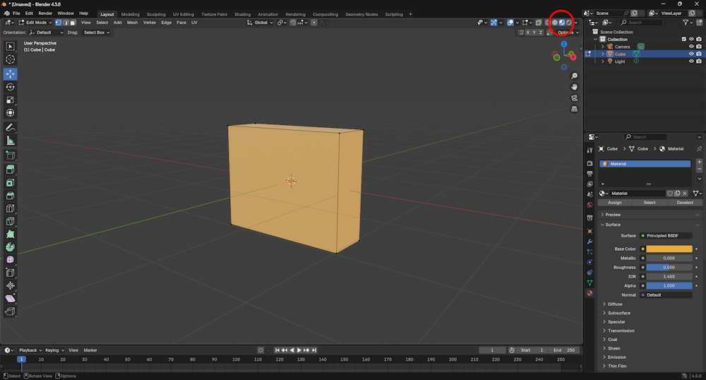
- Edit Modeに入ったら立方体を拡大・縮小して図2のようにボディーを作り、マテリアルを作成して黄土色にします。
- 「Add」タブ→「Cube」メニューで立方体を作成してネックの形に拡大・縮小して平行移動し、マテリアルを作成して茶色にしAssignします(図3)。
- 続けて「Add」タブ→「Cube」メニューで立方体を作成してヘッドの形に拡大縮小して平行移動し、マテリアルを作成して茶色にしAssignします(図4)。図5のように完成形まで作りこまなくても、テストでギターっぽいものが作れただけで構いません。
BlenderからFBXファイルを書き出す
Blenderの「File」→「Export」→「FBX(.fbx)」メニューで図6のように「Guitar.fbx」に書き出します。FBXファイル形式はもともとFilmbox向けに開発された3Dデータ交換フォーマットで、現在はAutodeskが提供しています。
Vixar VisionでFBXファイルをUltraMotion3D向けに書き出す
FBXファイルをUltraMotion3D形式のJavaScriptファイルに変換するには、筆者が開発した「Vixar Vision」を使います。こちらのURLからダウンロード/インストールしてください。Vixar Visionを起動したら「ファイル」→「開く」メニューで「Guitar.fbx」ファイルを開きます。
Vixar Visionから、図7のように「ファイル」→「名前を付けて保存」メニューから「index.html」ファイルがあるディレクトリに「models」フォルダを作成し、そのフォルダ内に「ファイルの種類」を「WebGPUファイル(*.js)」にした「Guitar.js」という名前のファイルを作成して保存します。Blenderでうまくサイズを合わさないとUltraMotion3Dでピッタリ表示できないかもしれません。
Guitar.jsのテンプレートは次のようなModel3Dから派生したGuitarクラスになります。テンプレートでは三角形1個だけのモデルです。
・「models」→「Guitar.js」のテンプレートclass Guitar extends Model3D {
constructor() {
super();
this.setMaterial(0,0,0,1,1,0.250,0.25,0.35,5.0);
this.setV(0,100,0,0.0,0.0,1.0,0,0.0,0.0);
this.setV(-100,-100,0,0.0,0.0,1.0,0,0.0,0.0);
this.setV(100,-100,0,0.0,0.0,1.0,0,0.0,0.0);
this.setI(0,1,2);
this.initBuffers();
}
}
会社や組織を作ると、ほぼ必ず公式サイトも作りますよね。その会社名や組織名が空きドメイン名の名前だとなお良いですが、逆に空きドメイン名の名前を探してから会社名や組織名を考えるのも1つの手です。そこで、空きドメイン名を考えるためのビジネスなどはどうでしょうか? 例えば、誰もが知る「x・com」というドメイン名を考えていたら、とか。
連載バックナンバー
Think ITメルマガ会員登録受付中
全文検索エンジンによるおすすめ記事
- 3Dギターに「マテリアル」を指定して、本物のギターそっくりの材質を再現してみよう
- 「ユニフォームバッファ」を使って三角形を描画してみよう
- 「WebGPU」でシェーダーを使って三角形を1つだけ描画してみよう
- はじめての「WebGPU」で背景色を塗りつぶしてみよう
- オブジェクトの頂点変換やピクセルを色付けするシェーダー言語「WGSL」の文法を学ぼう
- 2D〜4Dで向きや大きさを持つ数字の集まり「ベクトル」について学ぼう
- PHPによるファイルアップロード処理のあれこれ
- ECMAScript
- ASTの解析とCLIの実装によるTypeScript製Lintツール開発
- オブジェクト指向言語のPHPが備えるコンストラクタとデストラクタ









