ADALINEを実装する
ADALINEを実装する
勾配降下法の理解が進んだところで、ADALINEを実装してみましょう。ここでも、本書とは異なり、クラスを用いずに簡易的に実装してみます。
まず、データを作成します。
# 1-100 行目の目的変数の抽出 y = df.iloc[0:100, 4].values # Iris-setosa を-1、Iris-virginica を 1 に変換 y = np.where(y == ' Iris-setosa ' , -1, 1) # 1-100 行目の 3 列目の抽出 X = df.iloc[:100, [2]].values
続いて、ADALINEを実装します。ここでは、学習率 η = 0.01、トレーニング回数を20として、w0、w1をそれぞれ 0 で初期化して計算します。
eta = 0.01 # 学習率
n_iter = 20 # トレーニングデータのトレーニング回数
w0, w1 = 0.0, 0.0 # 重みを 0 で初期化
w0_, w1_ = [], [] # 重みを格納するリスト
cost_ = [] # 誤差を格納するリスト
for epoch in range(n_iter): # トレーニング回数分トレーニングデータを反復
# 総入力
output = w1 * X + w0
# 誤差
error = (y - output.ravel())
# 重みの更新
w0 += eta * error.sum()
w1 += eta * (error * X.ravel()).sum()
# 誤差の格納
cost_.append(0.5 * np.sum(error**2))
# 重みの格納
w0_.append(w0)
w1_.append(w1)
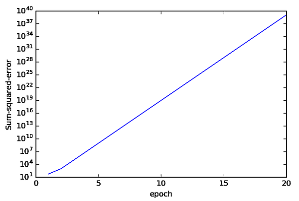
さて、学習率 η = 0.01 と設定してプログラムを実行し、横軸に反復回数、縦軸に誤差平方和をプロットすると図2-3が得られます。誤差平方和は反復の度に指数関数的に増加してしまい、収束しないことを図から確認できます。
図2-3: 反復回数と誤差平方和の関係。横軸: 反復回数、縦軸: 誤差平方和
ここでは、本書の2.5.1項「ADALINE を Python で実装する」で行われているように、各変数を標準化してみます。ここでの標準化とは、それぞれの変数をその平均値を引いた後にその分散で割る(「分散正規化」とも呼ばれます)処理です。つまり、次式による標準化です。
標準化を行った後に、重み w0、w1の組み合わせに対する誤差とその勾配は、図2-4のようになります。
こうして正規化を行った後に ADALINE を実行すると、今度は無事に収束していることを確認できます。勾配降下法により重みw0、w1が収束する様子を可視化すると、図2-5のようになります。
横軸にw0、縦軸にw1をとり、収束していく様子をプロットすると図2-6のようになります。
以上では、説明をわかりやすくするために特徴量が 1 つの場合(重みがw0、w1の2つ)で説明してきました。本書の2.5節では特徴量が2つの場合(重みがw0、w1、w2の3つ)で説明されています。基本的な考え方は同じなので、本書を読み進めるうえでの参考になれば幸いです。
![]() Sebastian Raschka 著/株式会社クイープ 訳/福島 真太朗 監訳 | Python機械学習プログラミング 達人データサイエンティストによる理論と実践機械学習の考え方とPython実装法がわかる! 分類/回帰や深層学習の導入を解説--◎絶妙なバランスで「理論と実践」を展開 ◎Pythonライブラリを使いこなす ◎数式・図・Pythonコードを理解 --機械学習とは、データから学習した結果をもとに、新たなデータに対して判定や予測を行うこと。本書では、機械学習の各理論を端的に解説、Pythonプログラミングによる実装を説明。AIプログラミングの第一歩を踏み出すための一冊です(本書は『Python Machine Learning』の翻訳書です)。 |
- この記事のキーワード




